DET : direction de l’exécution des contrats de travaux : cadre, responsabilités et mise en œuvre
Résumé exécutif
La DET (Direction de l’exécution des contrats/marchés de travaux) est l’élément de mission de maîtrise d’œuvre qui vise à piloter l’exécution contractuelle des travaux (conformité au projet et au marché, ordres de service, constats, réunions, situations de paiement, gestion des différends), jusqu’aux opérations prévues avec le maître d’ouvrage. En commande publique, la DET est définie par le cadre MOP codifié : elle figure parmi les éléments possibles de la mission de maîtrise d’œuvre et son contenu est précisé par les textes réglementaires.
Sur le plan des responsabilités, le maître d’œuvre (ou l’équipe de maîtrise d’œuvre) est un constructeur au sens de la responsabilité décennale et son intervention en DET peut engager sa responsabilité civile professionnelle et, selon les désordres, sa responsabilité décennale, avec obligation d’assurance.
L’enjeu opérationnel d’une DET bien cadrée est double : sécuriser la conformité et la qualité des ouvrages et réduire les risques de dérive (coûts, délais, litiges, non‑conformités), tout en clarifiant les interfaces avec l’OPC, la coordination SPS et l’assistance à maîtrise d’ouvrage / conduite d’opération.
Définition et cadre juridique en France
Définition opérationnelle
En commande publique, la mission de maîtrise d’œuvre est une mission globale distincte de celle des entreprises de travaux (sauf cas des marchés globaux). Elle comprend tout ou partie d’éléments définis par voie réglementaire. Parmi ces éléments, le Code vise explicitement :
la direction de l’exécution des marchés de travaux (DET),
et l’ordonnancement, pilotage et coordination (OPC).
La DET est ensuite définie de manière normative : elle consiste notamment à vérifier conformité projet/marché, organiser les réunions, gérer ordres de service et constats contradictoires, vérifier décomptes et assister le maître d’ouvrage en cas de différend.
Textes de référence prioritaires
Le cœur du cadre DET en marché public provient de :
Code de la commande publique : définition de la mission de maîtrise d’œuvre, liste des éléments (dont DET et OPC) et contenu de la DET/OPC en phase travaux.
Arrêté du 22 mars 2019 (annexe n°20) : précisions techniques, dont l’exigence de vérifier que les documents d’exécution ne présentent pas d’erreurs/omissions/contradictions « normalement décelables », l’information systématique du maître d’ouvrage sur avancement/dépenses, et l’instruction de réclamations.
CCAG Travaux 2021 et CCAG Maîtrise d'œuvre 2021 : applicables seulement si le marché s’y réfère expressément ; le CCAG Travaux est explicitement indiqué comme non adapté aux marchés privés.
Historique utile : l’ancien décret « missions de maîtrise d’œuvre » (1993) décrivait la DET (OS, PV, réunions, décomptes, assistance en cas de différend) ; il a été abrogé lors de la codification, mais son contenu se retrouve largement dans les articles actuels du Code.
Normes et pratique en marchés privés
En marchés privés, la DET n’est pas « imposée » par un équivalent du Code de la commande publique ; elle est contractuelle (contrat de maîtrise d’œuvre / d’architecte, CCAP privé, etc.). De nombreux acteurs utilisent néanmoins la terminologie MOP/DET/OPC comme langage commun de cadrage.
Une référence fréquente côté travaux privés est la norme NF P 03-001, qui définit les droits/obligations des parties et ne devient pièce contractuelle que si elle est signée ou rendue applicable par les documents du marché.
Jurisprudence structurante pour la DET
Deux enseignements jurisprudentiels sont particulièrement utiles pour la pratique DET :
la responsabilité de l’architecte/maître d’œuvre dépend des contours de la mission (mission complète vs partielle) et implique, en mission complète incluant la direction d’exécution, une vigilance sur la conformité au projet.
le juge distingue les rôles : la production de comptes rendus de chantier, par exemple, peut relever d’une mission OPC sans pour autant caractériser une prise de responsabilité de direction générale du chantier.
Rôle, périmètre, livrables et interfaces de la DET
Ce que la DET « couvre » typiquement
Le périmètre « socle » (commande publique) se lit directement dans le texte : la DET a pour objet de s’assurer du respect du projet, de la conformité contractuelle, d’émettre OS/PV/constats et d’organiser les réunions de chantier, de vérifier les projets de décomptes/acomptes et d’assister le maître d’ouvrage en cas de différend.
L’annexe technique renforce l’attendu de « maîtrise » : contrôle des documents d’exécution (absence d’erreurs/omissions/contradictions normalement décelables), information systématique sur l’avancement et la prévision des dépenses, avis sur réserves et décomptes généraux, instruction des mémoires en réclamation.
Livrables usuels attendus sur un chantier
Sans figer un format unique, une DET « robuste » produit généralement : comptes rendus de réunions, ordres de service, PV/constats contradictoires, avis/visa dans les circuits prévus, états d’acomptes et analyse des pièces de paiement, suivi des non‑conformités et synthèse d’avancement (planning, coût, risques). Ce socle correspond aux actes explicitement visés par le Code (réunions, OS, PV, décomptes, assistance différends) et par l’annexe technique (information MOA, instruction réclamations).
Interfaces avec les acteurs du chantier
Interface maître d’ouvrage (MOA). Le maître d’ouvrage conserve un pouvoir de contrôle sur l’exécution ; il doit être en mesure de l’exercer et le défaut de contrôle peut engager sa responsabilité, d’où l’importance d’un dispositif DET documenté et partagé. Les guides de la DAJ insistent aussi sur l’association du MOA à certains échanges clés (OS modifiant délais/montant, constats contradictoires, etc.) dans le cadre CCAG Travaux.
Interface entreprises. La DET organise les échanges contractuels : OS, constats, gestion des écarts au marché, suivi des pièces de paiement, et assistance au règlement des différends.
Interface OPC. L’OPC, lorsqu’il est confié, vise l’analyse des tâches, l’harmonisation temporelle et spatiale des interventions et la mise en application des mesures d’organisation jusqu’à la levée des réserves. La jurisprudence illustre l’intérêt de bien démarquer « coordination/planning » (OPC) et « direction d’exécution/actes contractuels » (DET).
Interface coordonnateur SPS. Quand plusieurs entreprises/travailleurs indépendants interviennent, la coordination SPS est obligatoire ; le coordonnateur exerce sa mission sous la responsabilité du maître d’ouvrage. Le maître d’œuvre est néanmoins un acteur clé de la prévention : le Code du travail impose la prise en compte de principes de prévention (notamment dans les choix et l’organisation du chantier).
Subclic.com, notamment, est une plateforme dédiée à la gestion de la sous-traitance, offrant une gamme complète de fonctionnalités pour optimiser vos opérations et collaborations avec tous les acteurs d’un chantier !
Pilotage des opérations : Grâce à un tableau de bord dédié, vous pouvez centraliser et organiser vos projets, suivre en temps réel l'avancement de chaque dossier, et regrouper toutes les informations et documents pertinents.
Contractualisation en ligne : La plateforme permet de créer et de rédiger vos contrats en toute simplicité, en conformité avec le cadre légal en vigueur, facilitant ainsi la gestion administrative.
Gestion des agréments et des formulaires DC4 : Subclic offre la possibilité de signer électroniquement vos demandes d'agréments et formulaires DC4, tout en assurant la conformité de vos partenaires.
Sécurisation des relations contractuelles : La plateforme facilite la gestion des documents administratifs de tous vos partenaires grâce à des intégrations avec les principales plateformes du marché, garantissant ainsi une collaboration en toute sécurité.
Tableau comparatif DET vs OPC vs conduite d’opération
| Fonction | Finalité principale | Moment d’intervention | Livrables typiques | Points de vigilance / responsabilité |
|---|---|---|---|---|
| DET (maîtrise d’œuvre) | Conduire l’exécution contractuelle : conformité, OS/PV, réunions, décomptes, gestion des différends | Phase travaux jusqu’aux opérations de réception selon le contrat | OS, PV/constats, CR chantier, validation/avis sur situations, décompte général, alertes MOA | Responsabilité du maître d’œuvre sur sa mission ; en mission complète, devoir de veiller à la conformité aux plans et prévisions contractuelles |
| OPC | Ordonner/planifier/coordonner/piloter l’enchaînement des tâches et la coactivité | Études d’exécution + travaux jusqu’à levée des réserves | Planning, chemins critiques, phasage, comptes rendus coordination | Ne pas confondre OPC et DET : coordination ≠ direction contractuelle ; jurisprudence sur la distinction des rôles |
| Conduite d’opération (assistance MOA) | Assistance générale administrative, financière, technique au MOA | Toutes phases, selon contrat | Outils de pilotage MOA, suivi global, reporting | Incompatibilité avec mission de MOE/contrôle technique/travaux sur la même opération |
Clauses contractuelles, rémunération et assurances
Modèles contractuels usuels
En marchés publics, la maîtrise d’œuvre est encadrée : la mission peut comprendre tout ou partie des éléments réglementaires (dont DET) et la rémunération est, en principe, forfaitaire et doit tenir compte de l’étendue de mission, de la complexité et du coût prévisionnel des travaux. Le Légifrance rappelle également que les CCAG (Travaux, MOE) ne s’appliquent que si le marché s’y réfère expressément.
En marchés privés, le contrat doit être particulièrement explicite sur : (i) périmètre DET (actes, fréquence, format), (ii) articulation avec OPC/SPS/contrôle technique, (iii) règles de modification (avenants/OS), (iv) gestion financière (situations, retenues, pénalités, réclamations). L’usage d’un « CCAG privé » comme NF P 03‑001 est possible s’il est contractuellement visé.
Clauses DET à sécuriser
Une rédaction « pro » de la DET s’aligne sur les obligations objectivables de l’article R2431‑16 (OS/PV/réunions, décomptes, assistance différends) et sur les attendus de l’annexe technique (contrôle des documents, information MOA, instruction des réclamations).
Point souvent sous-estimé : le maître d’ouvrage doit être associé à des échanges structurants, notamment lorsque des OS modifient délais/durée/montant, si l’on se place dans une logique CCAG Travaux et de bon contrôle MOA.
Responsabilité civile, décennale et obligations d’assurance
En droit commun, « tout constructeur » est responsable de plein droit des dommages compromettant la solidité ou rendant l’ouvrage impropre à sa destination ; les architectes, techniciens et autres personnes liées au maître d’ouvrage par un contrat de louage d’ouvrage sont réputés constructeurs.
Conséquence assurantielle : toute personne dont la responsabilité décennale peut être engagée doit être couverte par une assurance. En pratique, une DET mal cadrée (ou mal tracée) augmente l’exposition : non-conformités non détectées, validation imprudente de situations, défaut d’alerte, ou confusion de rôle (OPC vs DET) peuvent nourrir des contentieux de responsabilité.
Enfin, la réception est l’acte par lequel le maître d’ouvrage accepte l’ouvrage (avec ou sans réserves) et déclenche notamment la garantie de parfait achèvement d’un an.
Mettre en œuvre la DET : méthode, checklists, brief et cas pratiques
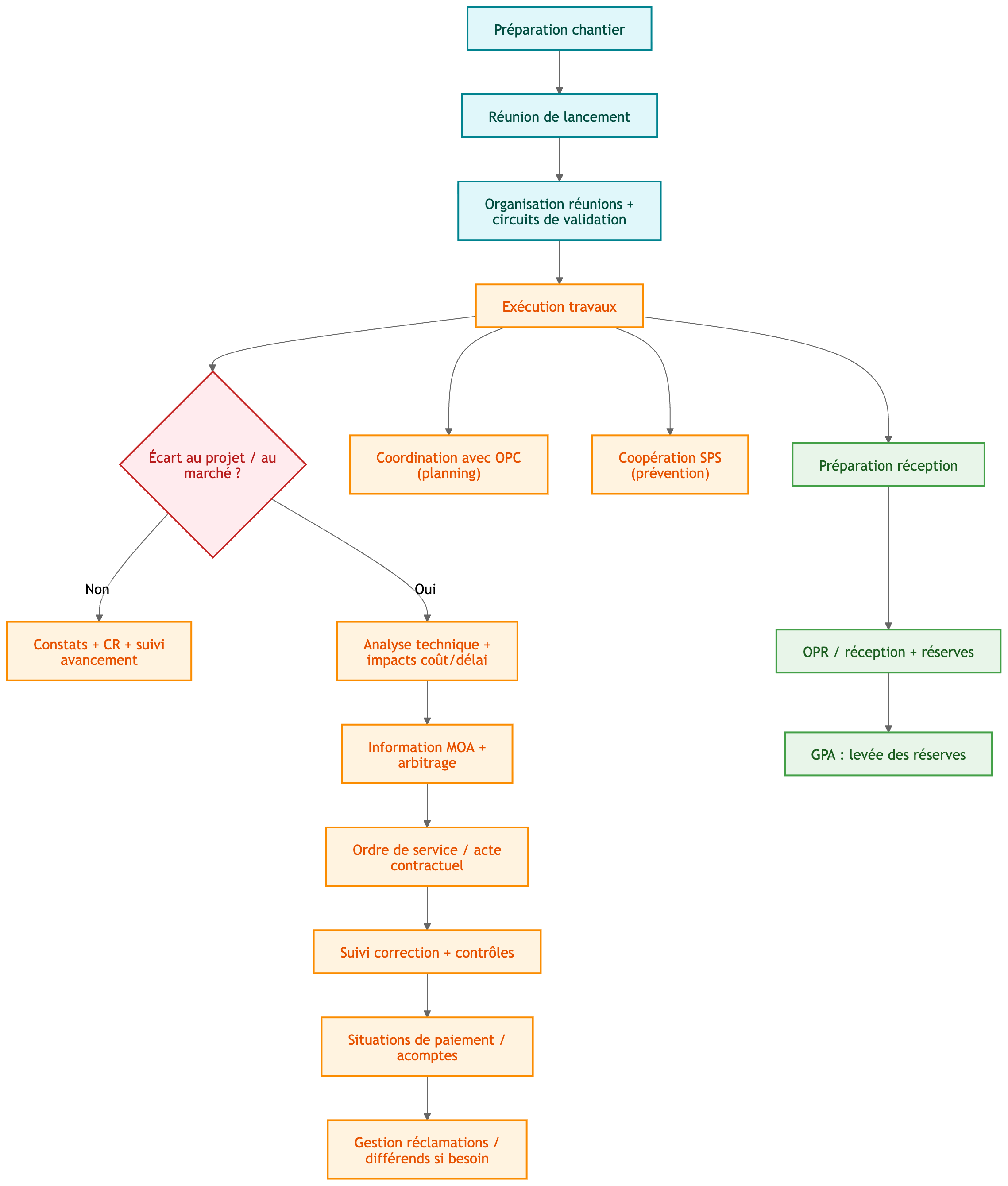
Schéma d’interactions DET par phases
Étapes pratiques recommandées
Cadrer avant ouverture (J‑30 à J0). Mettre par écrit : périmètre DET (et exclusions), règles d’OS/avenants, circuits de validation (MOA, contrôle technique, SPS, exploitant), fréquence des réunions et format CR, et « check » des documents d’exécution. Ces points reprennent les attendus réglementaires (OS/PV/réunions, conformité, information MOA).
Ritualiser l’exécution (hebdo). Un cycle efficace : réunion chantier → CR sous 24–48h → registre des décisions → mise à jour planning (avec OPC si présent) → mise à jour tableau coûts/risques → points bloquants au MOA. Cette logique vise l’obligation d’information systématique du MOA sur avancement et prévisions dépenses.
Sécuriser la traçabilité. La jurisprudence illustre l’importance des comptes rendus et de la preuve d’une surveillance « raisonnable » : le maître d’œuvre n’est pas tenu à une présence constante ni à la vérification de chaque détail, mais doit signaler les malfaçons qu’il peut relever et documenter ses interventions.
Checklists prêtes à l’emploi
Mini « brief de mission DET » réutilisable
Brief de mission DET – [Nom de l’opération]
Objet
Assurer la direction de l’exécution des contrats de travaux pour l’opération [Nom], conformément aux pièces contractuelles, incluant réunions de chantier, OS/PV/constats, contrôle de conformité et suivi financier.
Périmètre
- Conformité projet/marché
- Organisation et direction des réunions
- Vérification des décomptes/acomptes et assistance au MOA en cas de différend
- Information régulière du MOA sur l’avancement et prévision des dépenses
Interfaces
- Coopération avec SPS (prévention)
- Coordination OPC si marché séparé
- Échanges MOA selon circuit de validation
Exclusions (à expliciter)
- Pas de mission OPC si non confiée
- Pas de mission SPS (coordonnateur distinct)
- Pas de contrôle technique
Livrables
- CR hebdomadaire
- Registre OS et décisions
- Tableau suivi coûts/délais/risques
- Avis sur situations et décompte général
- Suivi des réclamations
Risques fréquents et parades
Risque de confusion des rôles (OPC vs DET). Parade : distinguer contractuellement qui pilote le planning et qui émet les actes de direction d’exécution ; la jurisprudence montre que la production de CR de chantier peut relever d’OPC sans basculer automatiquement en DET.
Risque documentaire (plans/EXE incohérents). Parade : formaliser un contrôle systématique des documents d’exécution « homme de l’art » et tracer les refus/observations.
Risque financier (dérives, situations contestées, réclamations). Parade : vérifier les projets de décompte/acomptes, anticiper les différends, instruire les mémoires en réclamation, et associer le MOA aux décisions qui modifient le marché.
Risque sécurité/coactivité. Parade : intégrer les exigences SPS dans l’agenda chantier, coopérer avec le coordonnateur, rappeler que le coordonnateur agit sous responsabilité MOA et que la prévention fait partie de l’organisation de chantier.

